全兼容不闪烁MR16
LED驱动器的原理、实现与应用
摘要
为传统的MR16卤素灯设计的电子变压器在遇到新型的LED光源时存在严重的兼容性问题,得不到持续能量供应的LED很容易出现闪烁问题,立锜科技的两级式架构既能与电子变压器兼容,又能为LED提供持续不断的能量,为业界难题提供了最佳的解决方案,本文提供了相关的原理说明和具体实施方案,可供相关人士参考使用。
1. MR16与电子变压器
MR16是最传统的卤素灯之一,其出光角度通常比较小,被照对象可以被突出地展示出来,普遍被用于商品照明上,在室内装饰上也很常用。
标准的MR16灯具的供电是12V交流电压,这大概是考虑到安全问题的结果。早期的12V交流电压通常由工频变压器产生,但后来出现的电子变压器具有诸多优势,它们变成了市场的主流。下面的两幅原理图是对市场上常见的电子变压器进行解剖以后得到的。


实际上,市售电子变压器型号众多,差别主要是在保护措施的设计上,在面对全新的LED应用的时候,这些不同的设计在表现上的差异是很大的。电子变压器采用自激的方式工作,其工作频率通常在几十kHz的范围内,但其电压波形的外部包络仍然是接近正弦波的形式,下面的波形图就是大部分电子变压器的波形的样子,其中通道1为电压,通道4为电流。

在此图片中,电流和电压波形的形状一致,这是因为负载是电阻性的,电流和电压之间存在严格的对应关系,与欧姆定律所描述的线性特性丝毫不差。
卤素灯需要在高温下才能发光,所以正常的MR16灯泡的功率都比较大,为之供电的电子变压器也按此规格进行设计。当负载太小时,电子变压器会认为负载不存在,它可以主动停止工作。但如果负载太大,设计完善的电子变压器又会出现保护动作以避免危险的发生。市场上的电子变压器型号众多,但大多数都标明其负载范围为20W~60W,支持多灯并联连接的电子变压器的功率则可以高达150W以上。
2. MR16的LED化及其面临的问题
近年来照明市场最大的变化之一就是光源的LED化,受习惯势力的限制,LED替换型灯具成为市场的主流。
LED之所以能成为主流,是因为它的发光效率比传统的光源高,而且一直处于提高进程中,但成本却越来越低。
由于发光效率高,要达到同样的光输出,LED光源消耗的功率就小,早期的LED化的MR16灯具一般采用3W的WLED光源,可是电子变压器仍然还保持着它的特性不变——要求其负载功率要处于20W~60W范围内。面对小功率的负载,电子变压器很容易就会关闭其输出,使得LED的电源供应不能持续,这就意味着其光输出很难持续。
LED要求的电源供应是直流信号,但是电子变压器的输出是交流信号,这就要求一个转换装置能将交流信号转化为直流信号供LED使用。早期的MR16 LED驱动器都采用在整流桥后放置大电容,利用它的储能为Buck电路供电的方法来解决LED驱动问题,这样的电路拓扑基本上如下图所示 :

大电容C的存在对于电子变压器来说既是好事,又是坏事。相对而言,电容是一个内阻极低的器件,面对它,电子变压器可以输出很大的电流,但是这一电流常常又太大了,远远超出电子变压器的输出能力。一种将输入电流限制住的办法是给电容C串联一个电阻,但由此形成的损耗是难以避免的,而发热又是LED最不喜欢的事情。
由于输入电流巨大,电容C上的电压将在电子变压器有输出期间迅速提高。当此电压超过电子变压器的输出电压以后,电子变压器就无法再输出能量,不得不停止工作。此后,LED驱动器就只能依靠电容C里的储能为LED供电,直至电子变压器重启为止。下图两幅图分别记录了电容C上的电压和与之对应的电子变压器输出电流波形和最后输出到LED上的电流波形,由于已经给C串联了电阻,输入电流峰值还不算太高,但电子变压器工作不连续问题和LED电流不稳定问题是无法避免的。
由于市售各种电子变压器的性能规格不同,我们可以看到各种各样的工作波形,但毫无例外,电子变压器无法长时间连续工作,LED电流存在波动,这是普遍的现象。
LED不能得到持续不变的电流,在视觉上的表现是闪烁;电子变压器不能以合适的输出长时间持续工作,这是兼容性问题。
3. MR16 LED驱动问题的解决之道
要解决LED在MR16应用中的闪烁问题和兼容性问题,可以从两方面来考虑。
LED之所以会出现闪烁问题,原因是流过它的电流不能做到连续不变。要解决此问题,关键在于供给LED驱动器的电源必须是持续存在的。从电子变压器的工作波形可以看到,它的输出不是连续的,有输出期间的信号幅度也不是恒定的,我们没有可能从电子变压器得到连续、稳定的电源供应,所以,在最终的解决方案中必须存在一个储能环节,它能在电子变压器不供电和输出幅度较低期间保持输出的连续性和稳定性。要实现这一点,最好的方法只能是依靠电容。
一个电容所储存的能量多少是和它的电容量和电压有关的 :

所以,我们必须采用一个大容量的电容来储能,并且要尽可能提高其工作电压,因为所储存能量的多少是和电压值的平方成正比的。
要解决和电子变压器的兼容性问题,应该根据其原始设计的特性来进行。电子变压器存在最合适的负载功率范围,所以,我们施加给它的负载电流大小应该是不大也不小。要实现这一点,采用Boost电路做电子变压器的负载是最合适的,因为Boost电路有一个特点,它的输入电流是连续的,通过合理控制其参数,再加上合适的前级滤波电路,我们可以在电子变压器的输出端形成几乎连续不变的负载电流,这样就可以让电子变压器处于连续工作状态。
Boost电路的输出电压是高于输入电压的,这恰好和前一个要求(高电容电压)相吻合,于是我们就得到了非常合理的结果:用Boost电路与电子变压器配合解决兼容性问题;用高压电容储能解决闪烁问题;用标准的LED驱动器解决恒流驱动问题。由于LED的工作电压通常都低于电容电压,采用Buck电路完成LED驱动是最佳的选择。这是一个两级式的架构,中间以大电容作为桥梁,这个架构用图形来表示就是这样的 :

4. 可供选择的集成化方案
在两级式架构推出的早期,立锜科技为市场提供的实施方案是由RT8482和RT8471构成的,但现在已经不用这么麻烦了,集成化的器件有两款可供选择:RT8476和RT8479C。
RT8476是集成化的第一代产品,它的MOSFET开关管是外挂的,但也正因为如此,它的工作电流就可以做得比较大,可以满足比较大功率的应用的需要,而这也恰好是比较符合电子变压器的特性的。RT8476的规格书给出了如下的应用电路示意图 :

这个电路是极其简单的,但在实用上,我们通常会在CIN的前面加上一个小电感以改善和电子变压器配合的效果。有时候,此电感也被放置在整流桥之前。
Boost电路在工作时可以根据R6上的电压来决定何时关断MOSFET M1,也可以通过控制M1的截止时间来间接控制电感电流的最小值,所以,通过改变R6的值即可改变从电子变压器吸取的电流的大小,这样就可以与各种不同的电子变压器相配合。如果负载功率比较大,R6也必须取小一点,这将导致输入电流的增加,也就是输入功率更大了。
R4和R5的比值决定了COUT上的最高电压;RSENSE的值决定了最终输出给LED的电流大小。
RT8476有一个输出电流可调的版本,其型号为RT8476A,当需要对输出电流进行调节的时候,可以使用这个型号。在进行这样的应用时,调光电路可以是任何MCU或其它方式,此时,可以使用CREG端的电压输出为MCU供电,但要注意MCU的耗电不能太大,规格书的建议值是要低于10mA。在不调光的情况下,RT8476A的应用电路是这样的 :

RT8479是在RT8476基础上发展出来的全集成的版本,由于将MOSFET开关集成进了芯片里,电路得到了进一步的简化。RT8479也以不同的型号构成一个系列,但其中最常用的是RT8479C,其内部集成的开关管内阻最低(这直接意味着效率的提高),同时还具有负载电流的调节端子ACTL,可供需要进行调光的应用使用。RT8479C的规格书给出了如下的简化原理图 :

RT8479C的ACTL端是可以用模拟信号进行调光的端子,根据出现在该端子上的不同电压,驱动LED的buck电路的电流检测电压是不同的,它们之间的对应关系由下图予以表达 :

当施加到ACTL端的信号是幅度高于2.5V的PWM信号时,就会表现出通常的PWM调光的效果,因为其导致的输出电流将会在0和最大值之间跳变。实际上,PWM信号的幅度也可以是低于2.5V的。
如果不使用调光功能,直接将ACTL和CREG连接在一起即可,这时候,输出电流就是由电阻RSENSE所设定的最大值。
RT8476和RT8479系列的器件都采用滞回式的控制方式对Boost的输出电压进行控制。Boost控制器通过控制MOSFET的导通过程对电感进行充电,在电感电流增加到峰值以后开关管就会截止,电感电流经续流二极管流进电容COUT,这样的过程反复进行直至反馈端OVP看到的电压达到1.9V为止。当Boost电路工作的时候,由于其形成的输入电流是连续的,这对电子变压器非常有利,其功率可以连续输出。一旦Boost电路停止上述的转换过程,来自电子变压器的电能将很快使输入电容CIN上的电压提高到不容许电子变压器继续输出的程度,于是电子变压器停振,Buck电路单纯依靠电容COUT的储能为LED供电。由于COUT容量足够大,储能足够多,LED将持续得到恒定的电流输出。
当COUT上的电压因负载消耗而下降到反馈端OVP看到的电压低于1.6V时,Boost电路将重启转换过程,一旦电子变压器开始有输出,能量就会被持续地送入COUT以重新提升其电压。保证LED不闪烁的基本条件就是要在每一个周期中都确保电容COUT的电压不会低于能够确保输出电流恒定不变的最低电压,而这个数据是因为负载工作电压的不同而不同的。
COUT上的最高电压是受到IC的最高工作电压指标限制的。根据规格书,RT8476和RT8479系列器件的耐压都是45V,同时建议最高工作电压为40V,这是出于安全的考虑而做出的建议。
所有这些器件的工作方式都是开关式的,而开关式的转换器在设计中常常面临电流的切换过程所带来的高压冲击,这就是在开关切换点LX1和LX2上可以见到的电压尖峰。通过合理的PCB设计和正确地选用相关元件可以比较有效地消除开关切换过程中的电压尖峰,但在某些情况下,设计师可能遇到某种限制而不能在这一点上做得很好,这时候可以考虑在开关切换节点上添加抑制措施,例如可以考虑增加RC电路或是串接磁珠。
下面的电路是采用RT8479C制作的一块EVB的原理图:

其中的B1和B2就是磁珠,是采用电阻符号来表达的,在进行PCB设计时,它们都应该和LX1、LX2端子紧密地连接在一起。
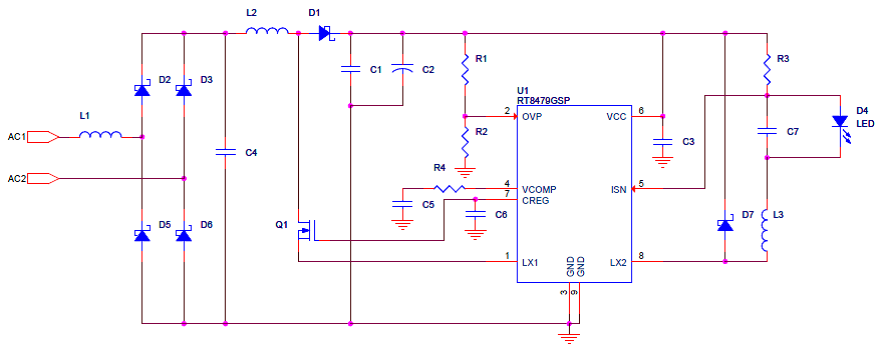
有些用户喜欢在不断电的情况下安装、替换灯具,这个过程很容易在RT8479的LX1端子上形成过高的电压,此过高电压容易造成内部MOSFET开关被击穿的后果。芯片内部MOSFET开关的耐压等级是在设计时就确定了的,要在已有器件的基础上提高其耐压是一件很困难的事,为了解决这一问题,我们可以在LX1上串接一只MOSFET来提高其耐压等级,其电路如下图所示 :

其中,Q1就是外加的MOSFET,其栅极连接在CREG端子上,其状态由LX1端的状态决定,可以被称为源极驱动。通过这样的处理,电路的可靠性被大大的提高了,但成本的增加却是很少。
5. RT8479的更多优势
两级式架构对于MR16应用的LED化是一个极大的促进,只要参数设置合适,每一种做法都可以达成很好的兼容性效果,而输出电流的恒定化则彻底消除了闪烁问题,这是对人类健康的一大贡献,但这还不是全部。
RT8479在对电子变压器的兼容性上作了一些很有意义的探索性工作,它可以根据电子变压器的特性自动对输入电流进行调整,同时还对功率因数进行了改善。自动调整输入电流的特性使得它可以自动搜寻到电子变压器的最佳工作点,这可以使整体的效率最佳化,发热情况得到改善。下图是由示波器记录下来的由RT8479构成的MR16 LED驱动器的各点波形图 :

图中的4条曲线,对应于下图所示的4个位置。
